13 年
手机商铺
公司新闻/正文
993 人阅读发布时间:2025-01-21 08:26

背景
肥胖是全球公共卫生面临的重大难题,它与多种代谢性疾病的发生、发展紧密相连[1]。多项研究表明,高脂饮食(HFD)在人类和小鼠中显著且持续地改变肠道微生物群落,导致代谢紊乱[2]。而个体的肠道微生物群落由特定的细菌谱系决定,这些谱系与消瘦或肥胖有关[3]。随着测序和分析技术的进步,越来越多的关注点转移到肥胖与肠道菌群的研究当中,致力于揭示肠道微生物群与高脂肪饮食诱导的肥胖之间的复杂联系。
摘要
在高脂饮食诱导的肥胖小鼠模型中,研究人员注意到相同月龄小鼠表现出不同的肥胖程度与代谢表型,这促使研究人员进行深入研究。结果表明,肥胖程度有别的小鼠,肠道菌群组成、结构截然不同。其中,普通拟杆菌及其代谢物胆酸,通过抑制5-羟色胺(5-HT)的合成,使非选择性阳离子通道TRPV1 活性及胞内钙水平降低,造成空肠上皮细胞脂滴积聚、乳糜颗粒滞留,最终延缓脂质吸收。这项研究展示了肠道菌群在防治代谢性疾病上的潜能,为开发新的肥胖干预靶点提供了理论依据,具有重要的应用价值。

图形摘要:普通拟杆菌通过代谢物胆酸抵抗高脂饮食诱导肥胖的机制
实验流程

实验结果
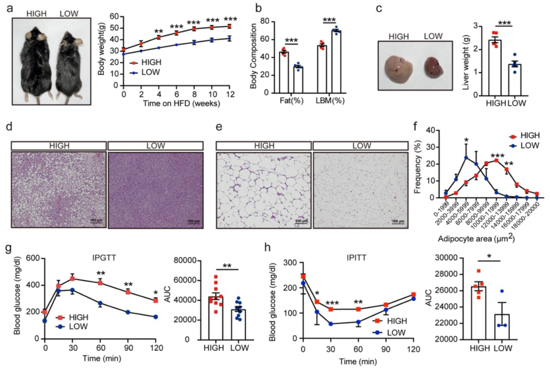
结果1:肠道微生物群参与调节HFD诱导的肥胖

8周龄C57BL/6J小鼠经高脂饮食(HFD)诱导12周后,呈现出两种代谢表型。其中,LOW 组小鼠体重、肝脏重量显著减轻,葡萄糖耐量及胰岛素敏感性得以改善。随后,用抗生素处理 C57BL/6J 小鼠 2 周,并移植HIGH组或LOW组小鼠的粪便样本。结果发现,接受 LOW 组小鼠粪便灌胃的小鼠,在移植12周后体重增量减少,这与LOW组原本的表现一致。
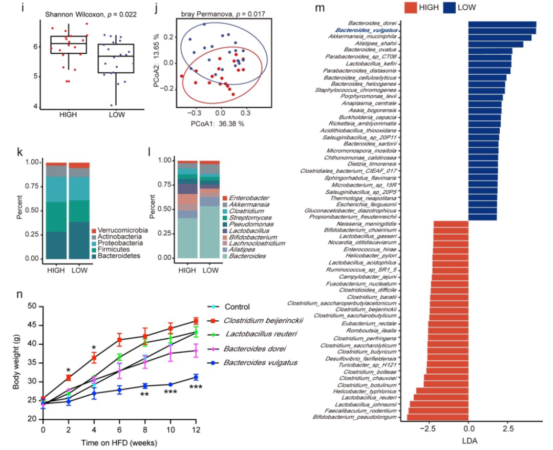
结果2:B.vulgatus 减轻 HFD 诱导的肥胖

使用HIGH组和LOW组小鼠的粪便样本开展宏基因组测序,发现相较于LOW 组小鼠,HIGH 组小鼠的 Firmicutes(厚壁菌门)/Bacteroidetes(拟杆菌门)比率显著升高。从属水平来看,LOW组小鼠拟杆菌属丰度显著增多,而 HIGH 组小鼠乳杆菌属丰度显著增加。进一步通过 LEfSe分析可知,LOW组中B.dorei和B.vulgatus是关键菌种,同时在HIGH组中梭状芽孢杆菌属、乳杆菌属中的L. reuteri显著增多。
为判断这些特定菌株能否治疗或诱导肥胖,将上述四种菌灌胃给小鼠。结果表明,定植B. vulgatus的小鼠体重明显低于对照组小鼠,而定植C. beijerinckii的小鼠则呈现出体重增加的趋势。
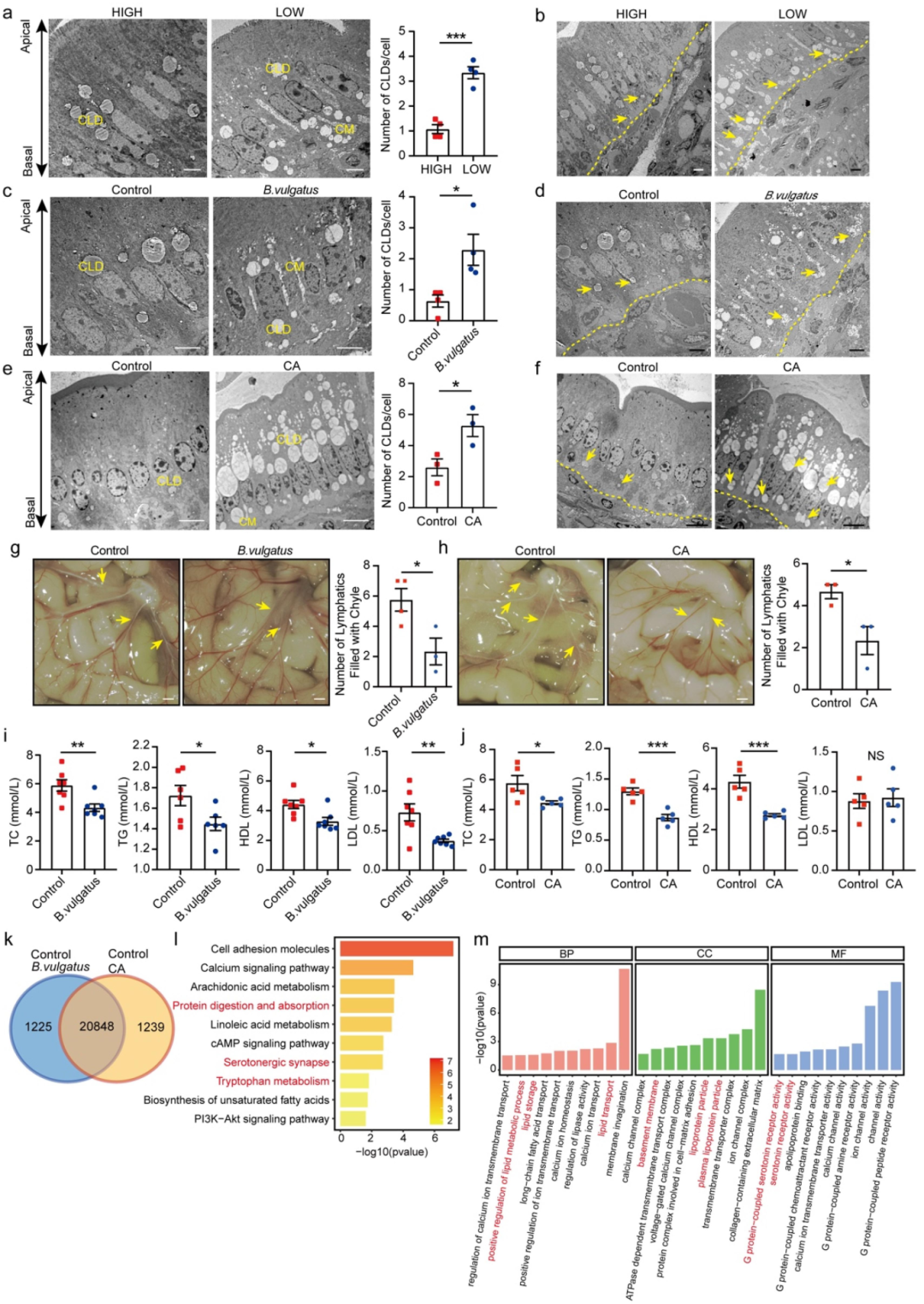
结果3:微生物的代谢物胆酸可预防HFD诱导的肥胖

利用超高效液相色谱串联质谱法(UHPLC-MS/MS)对 HIGH 组与 LOW 组小鼠的粪便代谢物进行检测,经火山图分析后,锁定胆酸(CA)、β-MCA、7 - 酮 - 3α,12-α- 羟基胆烷酸以及甘氨脱氧胆酸作为能够区分两组小鼠的候选标记物。为深入探究 CA 的具体作用,在高脂饮食(HFD)中额外添加CA,结果显示,小鼠体重增长幅度减小,脂肪体质量占比降低。
结果4:肠道菌群调节肠道脂质吸收以减少 HDF 诱导的肥胖

通过透射电子显微镜(TEM)观察小鼠肠上皮细胞内的脂质转运情况。对比 HIGH 组小鼠,LOW 组小鼠肠上皮细胞中有明显的乳糜颗粒积聚现象。在定植B. vulgatus或者补充胆酸(CA)的小鼠体内,空肠肠系膜对乳糜微粒的摄取显著减少,这意味着脂质的基底外侧转运速率减慢,使得高脂饮食摄入后脂质吸收过程延迟。不仅如此,相较于对照组,这些小鼠血清中的血脂水平也显著降低,充分表明肠道微生物群能够阻碍空肠中的乳糜颗粒向乳糜管运输。研究人员提取了对照组以及定植B. vulgatus或补充 CA 的小鼠空肠上皮 mRNA 进行转录组测序,通过 MF 富集分析发现,差异表达基因集中在 G 蛋白偶联的 5 - HT受体以及 5 -HT受体活性相关途径,这提示乳糜颗粒转运减少很可能与 5-HT存在紧密联系。
研究结论
该研究揭示了与高脂饮食相关的肠道微生物代谢调节肠道5-HT合成,这对宿主的脂质吸收至关重要。作者证实了脆弱拟杆菌和代谢产物胆酸通过抑制EC细胞中的5-HT合成来减少HFD诱导的肥胖,并且创新性地发现5-HT通过激活TRPV1增加了肠道上皮细胞内钙,从而促进脂质吸收。这项研究成功揭示出一条全新的信号传导轴,即微生物群落 - 代谢物 - 5-HT 与脂质吸收之间的紧密联系,为攻克 HFD 诱导的肥胖难题提供了极具潜力的治疗靶点,有望开辟新的治疗路径。

参考文献:
[1] Wang Y, Zhao L, Gao L, et al. Health policy and public health implications of obesity in China. Lancet Diabetes Endocrinol. 2021;9(7):446–461.
[2] Marchesi JR, Adams DH, Fava F, et al. The gut microbiota and host health: a new clinical frontier. Gut. 2016;65(2):330–339.
[3] Aron-Wisnewsky J, Warmbrunn MV, Nieuwdorp M, et al Metabolism and metabolic disorders and the microbiome: the intestinal microbiota associated with obesity, lipid metabolism, and metabolic health_x0002_pathophysiology and therapeutic strategies. Gastroenterology. 2021;160(2):573–599.