13 年
手机商铺
公司新闻/正文
467 人阅读发布时间:2025-11-24 10:49

文章原名:Repurposing lansoprazole to alleviate metabolic syndrome via PHOSPHO1 inhibition
译名:兰索拉唑通过抑制PHOSPHO1改善代谢综合征的研究
期刊:Acta Pharmaceutica Sinica B
影响因子:14.6
DOl:10.1016/j.apsb.2024.01.001
通讯作者:江梦溪教授、谢文教授
主要单位:首都医科大学及匹兹堡大学
使用的MP产品:60 kcal%高脂饲料(辐照)(SKU:02960449-i)
Ø 研究背景
全球肥胖及相关代谢综合征(如2型糖尿病、脂肪肝)发病率攀升,现有治疗手段(减重手术、药物)存在禁忌症、并发症等局限,因此需要更新型安全的治疗策略。脂肪产热是消耗能量、对抗肥胖的关键途径,但冷暴露和
激活等传统产热诱导方式则因患者依从性和不良反应等问题影响减重效果和应用性受限。药物重定位(老药新用)具有研发周期短、成本低、安全性明确的优势,成为挖掘新型治疗药物的高效策略。既往研究发现,PHOSPHO1(磷酸胆碱磷酸酶1)是脂肪产热的负调控因子,敲除Phospho1可增强小鼠脂肪产热、抵抗肥胖,为靶点验证提供基础。
Ø 摘要
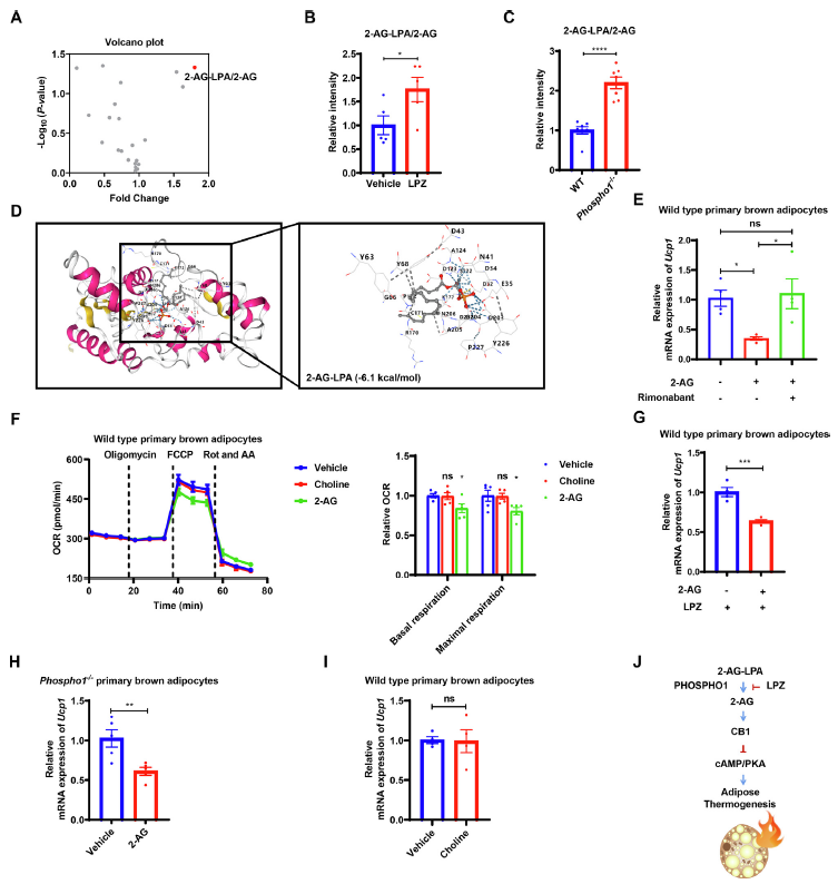
本研究通过生物信息学分析,首次预测常用胃溃疡治疗药物兰索拉唑(LPZ)与肥胖存在关联。在小鼠模型中,LPZ处理可增加能量消耗,缓解高脂饮食诱导的肥胖、胰岛素抵抗及脂肪肝,并增强冷暴露下的耐寒能力。细胞实验证实,LPZ能激活原代脂肪细胞(小鼠及人源)的产热基因表达和线粒体呼吸功能。机制上,LPZ是PHOSPHO1的高效抑制剂,通过抑制PHOSPHO1介导的2-花生四烯酸甘油酯 - 溶血磷脂酸(2-AG-LPA)向2-花生四烯酸甘油酯(2-AG)转化,降低产热抑制性
(CB1)信号活性,最终促进脂肪产热。本研究明确了LPZ治疗肥胖及代谢综合征的新适应症和分子机制,为老药新用提供了重要依据。

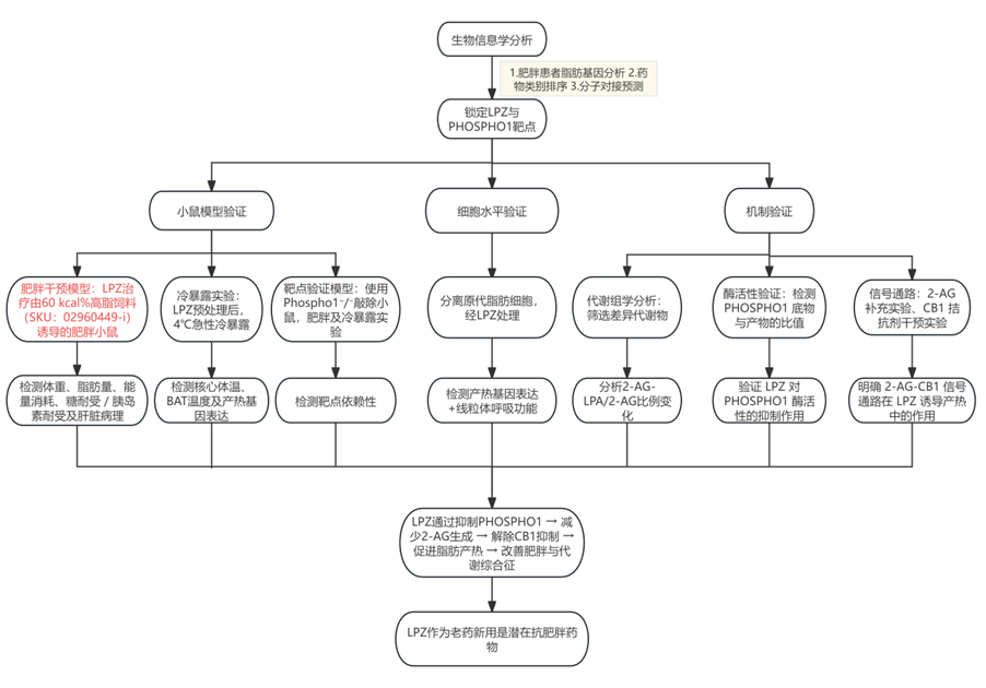
Ø 实验流程

Ø 结果速递

兰索拉唑(LPZ)与肥胖的关联

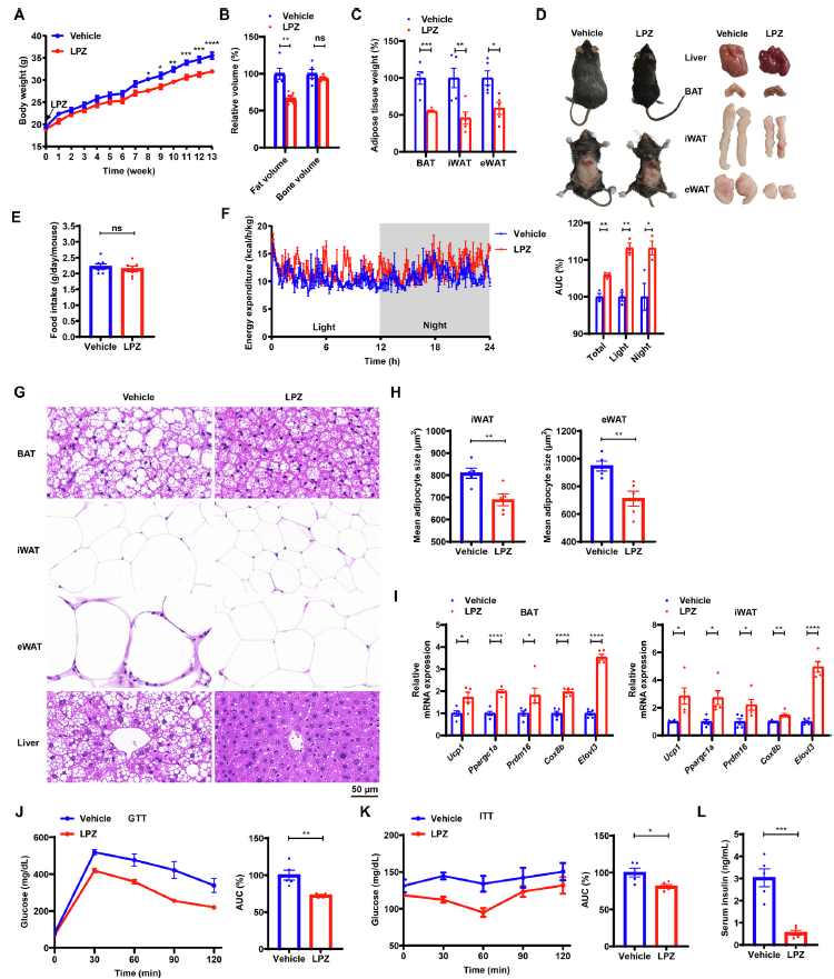
LPZ改善高脂饮食(HFD)诱导的代谢功能障碍

LPZ减轻小鼠肥胖及胰岛素抵抗的发生发展

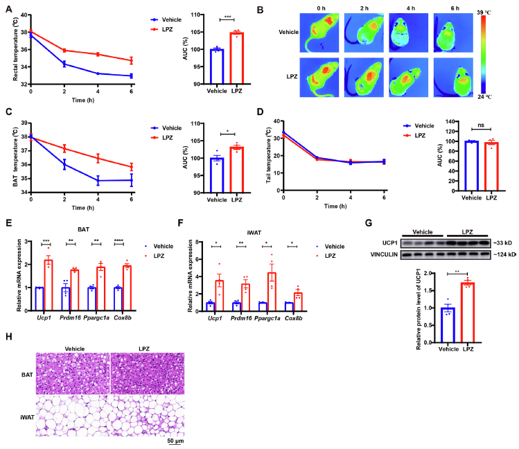
LPZ诱导小鼠的耐寒性及脂肪产热作用

LPZ刺激小鼠和人原代脂肪细胞的产热作用

LPZ对PHOSPHO1的抑制作用

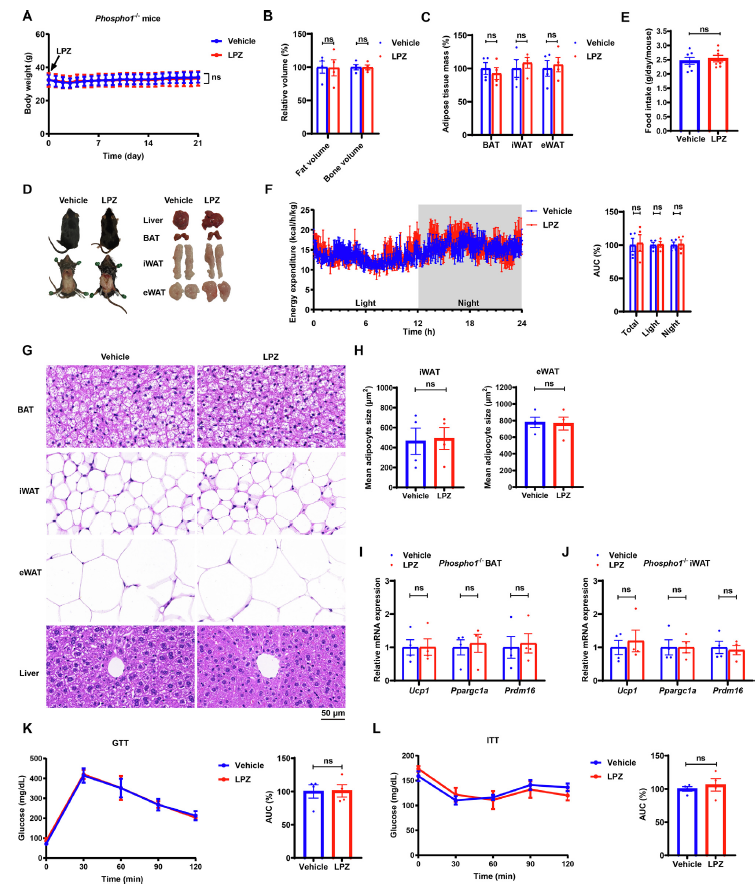
LPZ诱导的脂肪产热作用依赖于PHOSPHO1

LPZ诱导的代谢益处依赖于PHOSPHO1

LPZ诱导脂肪产热的代谢基础
Ø 研究结论
LPZ具有全新的治疗用途,可通过促进脂肪产热、增加能量消耗,同时改善已存在的肥胖和预防肥胖发生,并缓解胰岛素抵抗及脂肪肝。PHOSPHO1是LPZ发挥代谢保护作用的关键靶点,LPZ直接抑制PHOSPHO1酶活性,敲除Phospho1后LPZ的作用完全消失。LPZ的产热机制依赖代谢通路调控:抑制PHOSPHO1介导的2-AG-LPA向2-AG转化,降低CB1受体活性,解除其对脂肪产热的抑制。LPZ在小鼠原代脂肪细胞和人源脂肪细胞中均能激活产热,且作为FDA批准的低毒性药物,为肥胖及代谢综合征的临床治疗提供了低成本、高安全性的 “老药新用” 方案,也为后续相关靶点药物的研发奠定了基础。
MP相关产品推荐
MP Bio拥有数十年肥胖研究经验,能够提供多种类型的模型饲料及诱导剂用于诱导食源性肥胖或糖尿病等疾病,同时针对客户对动物模型的研究需求,MP也提供多种针对动物组织、粪便及肠道内容物的核酸提取试剂盒,提取的核酸浓度高、纯度好可直接应用于下游实验分析。
| 货号 | 英文名称 | 中文名称(点击跳转) | 规格 |
| 0296044910-i | Fat Diet With 60 kcal%, irradiation | 60 Kcal%高脂饲料(辐照) | 10 kg |
| 0296045210-i | Fat Diet with 45 kcal%, irradiation | 45 kcal%高脂饲料(辐照) | 10 kg |
| 0296045410-i | 10 kcal% Fat Diet (Control Diet for Fat Diet with 60 kcal%), irradiation | 10 kcal%对照饲料 (60 kcal%高脂饲料对照饲料)(辐照) | 10 kg |
| 0296045310-i | 10 kcal% Fat Diet (Control Diet for Fat Diet with 45 kcal%), irradiation | 10 kcal%对照饲料 (45 kcal%高脂饲料对照饲料)(辐照) | 10 kg |
| 0210055701 | Streptozotocin | 链脲佐菌素(STZ) | 1 g |
| 116547050 | SPINeasy™ DNA Pro Kit for Feces | SPINeasy™粪便基因组DNA提取试剂盒,升级款 | 50 PREPS |
| 116555050 | SPINeasy™ DNA/RNA Kit for Feces | SPINeasy™粪便基因组DNA/RNA提取试剂盒 | 50 PREPS |
| 116556050 | SPINeasy™ RNA Kit for Feces | SPINeasy™粪便总RNA提取试剂盒 | 50 PREPS |
| 116570400 | MagBeads FastDNA Kit for Feces | MagBeads 粪便基因组DNA提取试剂盒(磁珠法) | 50 PREPS |
| 116598050 | MagBeads FastDNA MaxPure Kit for Feces | MagBeads高纯度粪便DNA提取试剂盒(磁珠法) | 50 PREPS |
| 116588050 | MagBeads FastRNA Kit for Feces | MagBeads粪便RNA提取试剂盒(磁珠法) | 50 PREPS |
| 116558050 | SPINeasy™ DNA Kit for Tissue (With Lysing Matrix) | SPINeasy™ 组织基因组DNA提取试剂盒,含裂解介质 | 50 PREPS |
| 116543050 | SPINeasy™ RNA Kit for Tissue (With Lysing Matrix) | SPINeasy™ 组织总RNA提取试剂盒,含裂解介质 | 50 PREPS |
| 116559096 | SPINeasy™ 96-Well DNA Kit for Tissue | SPINeasy™ 96孔板组织基因组DNA提取试剂盒 | 96 PREPS |
| 116575192 | MagBeads FastDNA Kit | MagBeads 基因组DNA提取试剂盒(磁珠法) | 192 PREPS |
| 116572096 | MagBeads FastRNA Kit | MagBeads RNA提取试剂盒(磁珠法) | 96 PREPS |
更多规格欢迎咨询MP官方客服及当地代理商