13 年
手机商铺
公司新闻/正文
1918 人阅读发布时间:2024-05-11 16:58

背景
炎症性肠病(IBD)分为克罗恩病(CD)和溃疡性结肠炎(UC),是慢性炎症性肠道疾病,涉及多种细胞类型的动态改变[1]。在临床上,非甾体抗炎药(NSAIDs)、糖皮质激素、免疫抑制剂和生物制剂已被批准用于治疗IBD,然而,长期使用这些药物会导致一系列副作用,包括自身免疫反应、病毒感染或肿瘤发生[2,3]。因此,寻找新的IBD治疗有效靶点以及相应的治疗策略仍然是当务之急。
摘要
嘌呤能信号在炎症性肠病的发病机制中起着致病作用。在嘌呤受体中,只有P2Y14R与溃疡性结肠炎患者粘膜活检的炎症评分呈正相关。然而,P2Y14R在溃疡性结肠炎中的作用仍不清楚。通过在实验性结肠炎小鼠肠上皮细胞中P2Y14R过表达,研究发现肠上皮细胞中缺乏P2Y14R的雄性小鼠在葡聚糖硫酸钠(MP Biomedicals, SKU: 02160110 )诱导下表现出较少的肠损伤。机制上,P2Y14R 的缺失通过 cAMP/PKA 轴限制了cAMP反应元件结合蛋白的转录活性,与Ripk1启动子结合,从而抑制肠上皮细胞的坏死。
此外,研究者还设计了一种结合虚拟筛选和化学优化相结合的分层策略,开发出一种 P2Y14R拮抗剂HDL-16,它具有显著的抗结肠炎作用。该研究阐明了一种之前未知的P2Y14R参与溃疡性结肠炎的未知机制,为炎症性肠病提供了一个有前景的治疗靶点。
实验结果
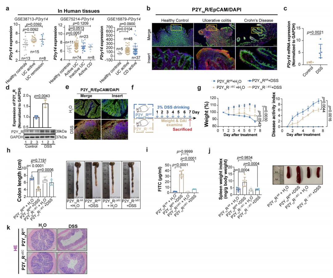
结果1:肠上皮细胞的P2Y14R参与调节人类IBD和DSS诱导的实验性结肠炎
为了研究P2Y14R在IBD发病机制中的潜在作用,首先分析了公开数据集中 UC 患者肠道活检组织中 P2Y14R的表达情况。结果表明,IECs 中的 P2Y14R 可能在 UC 的发展过程中起着关键作用。
为了进一步深入探讨 P2Y14R 在肠上皮中的参与,研究者培育了在IEC特异性 P2Y14R基因敲除(P2Y14RΔIEC)小鼠。然后,用3%DSS刺激P2Y14Rfl/fl和 P2Y14RΔIEC小鼠。研究发现IECs特异性P2Y14R基因敲除不会影响接受标准饮用水的小鼠的体重、疾病活动指数(DAI和结肠长度。然而,与P2Y14Rfl/fl小鼠相比,P2Y14RΔIEC小鼠在接受DSS处理后体重减轻、腹泻和直肠出血的情况有所缓解。同时,与 P2Y14Rfl/fl小鼠相比,P2Y14RΔIEC小鼠的直肠缩短、肠道通透性增加、脾脏指数以及组织学损伤均较小(图1h-k)。
这些结果有力地表明,肠上皮细胞的 P2Y14R 参与了 IBD 的发展。

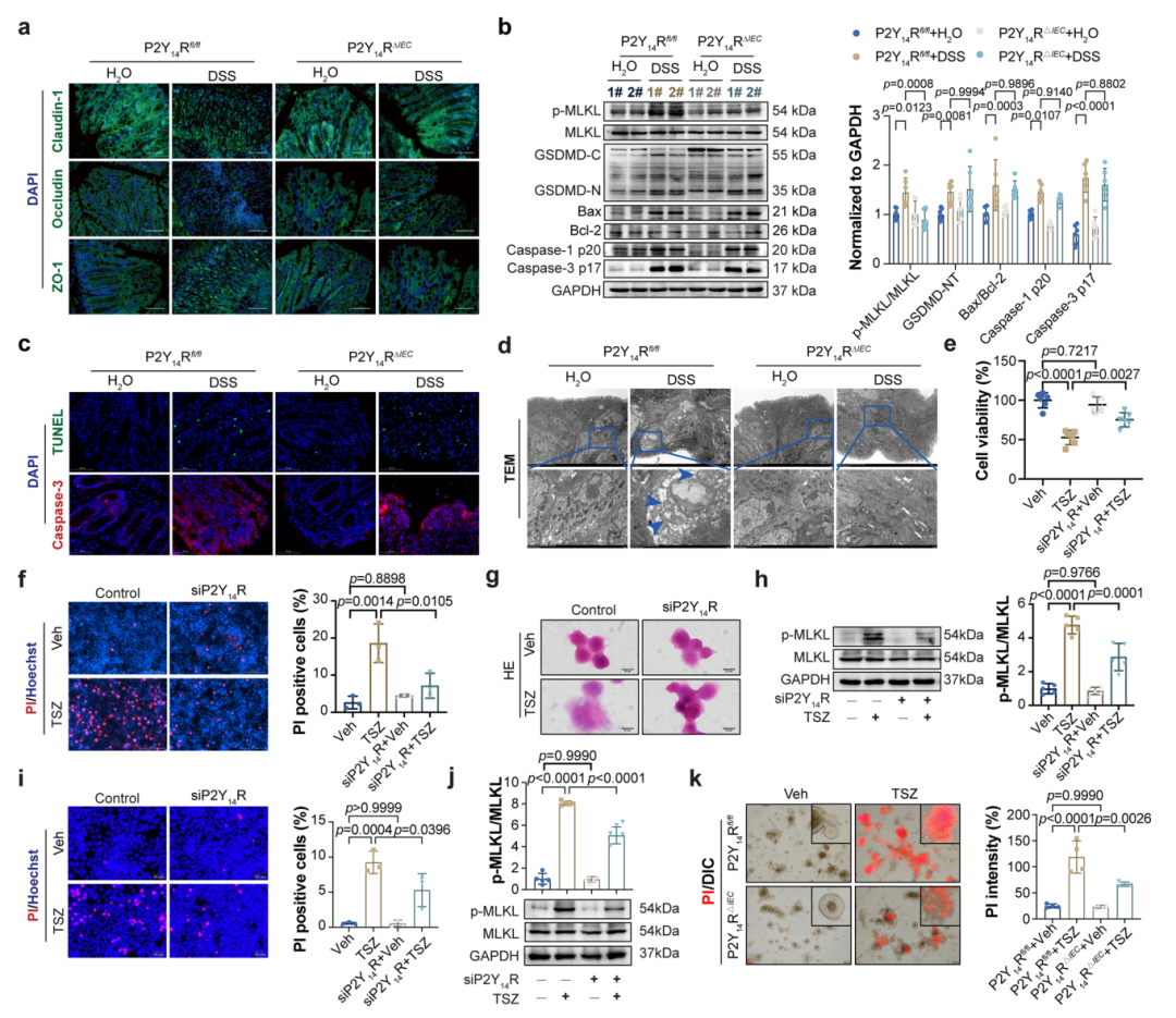
结果2:肠上皮细胞的P2Y14R可调控上皮细胞坏死

结果3:P2Y14R通过RIPK1/RIPK3通路调控肠上皮细胞的坏死
据报道,RIPK1和RIPK3的结合可启动坏死体复合物的形成。因此,RIPK1/RIPK3通路与MLKL一起被认为是坏死程序和坏死相关疾病的核心组成部分。
实验结果表明,P2Y14R 通过 RIPK1/RIPK3 通路调控肠上皮细胞的坏死。
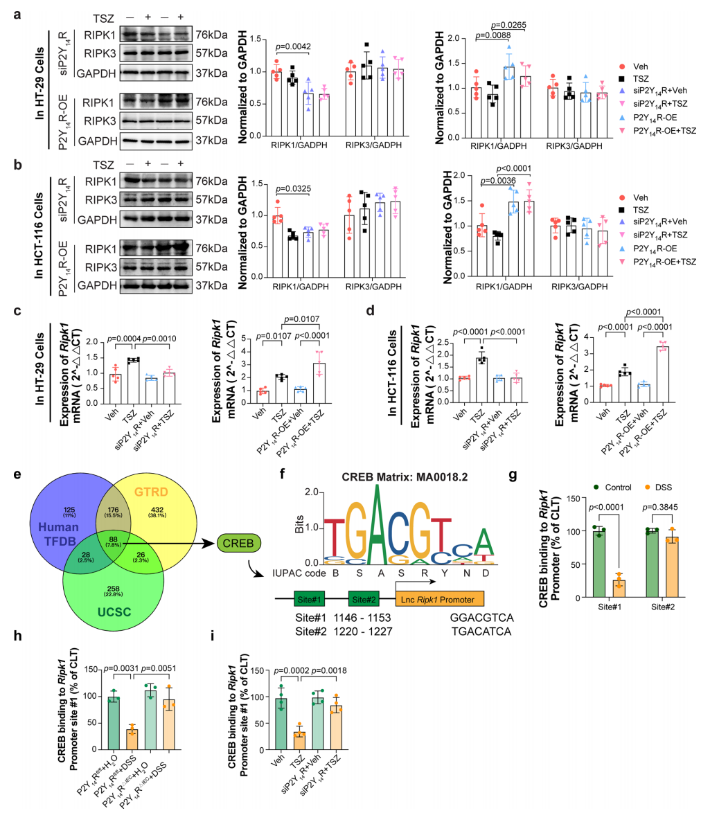
结果4:P2Y14R通过抑制CREB与Ripk1启动子的DNA结合能力促进IEC的坏死
为了探索P2Y14R调控Ripk1转录的上游分子机制,利用在线预测网站(Human TFDB、GTRD和UCSC)预测和筛选出可能与Ripk1启动子结合的潜在转录因子(TFs)——CREB。为了证实 CREB 与 Ripk1 启动子之间的结合,进行了ChIP检测。
通过体内和体外实验证实,P2Y14R通过抑制CREB与Ripk1启动子的 DNA 结合能力,促进了IECs的坏死。

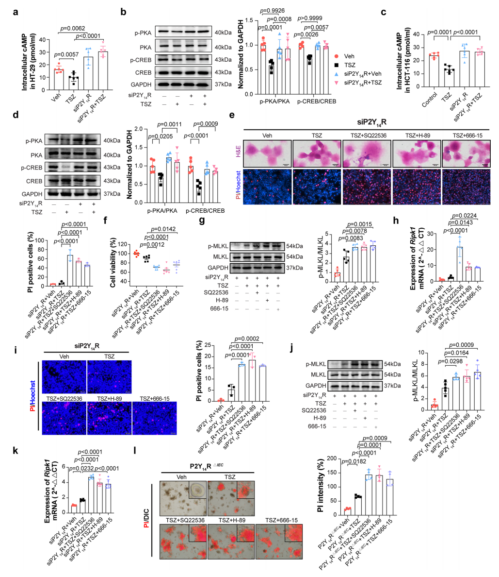
结果5:P2Y14R通过调节cAMP/PKA/CREB途径介导Ripk1的转录

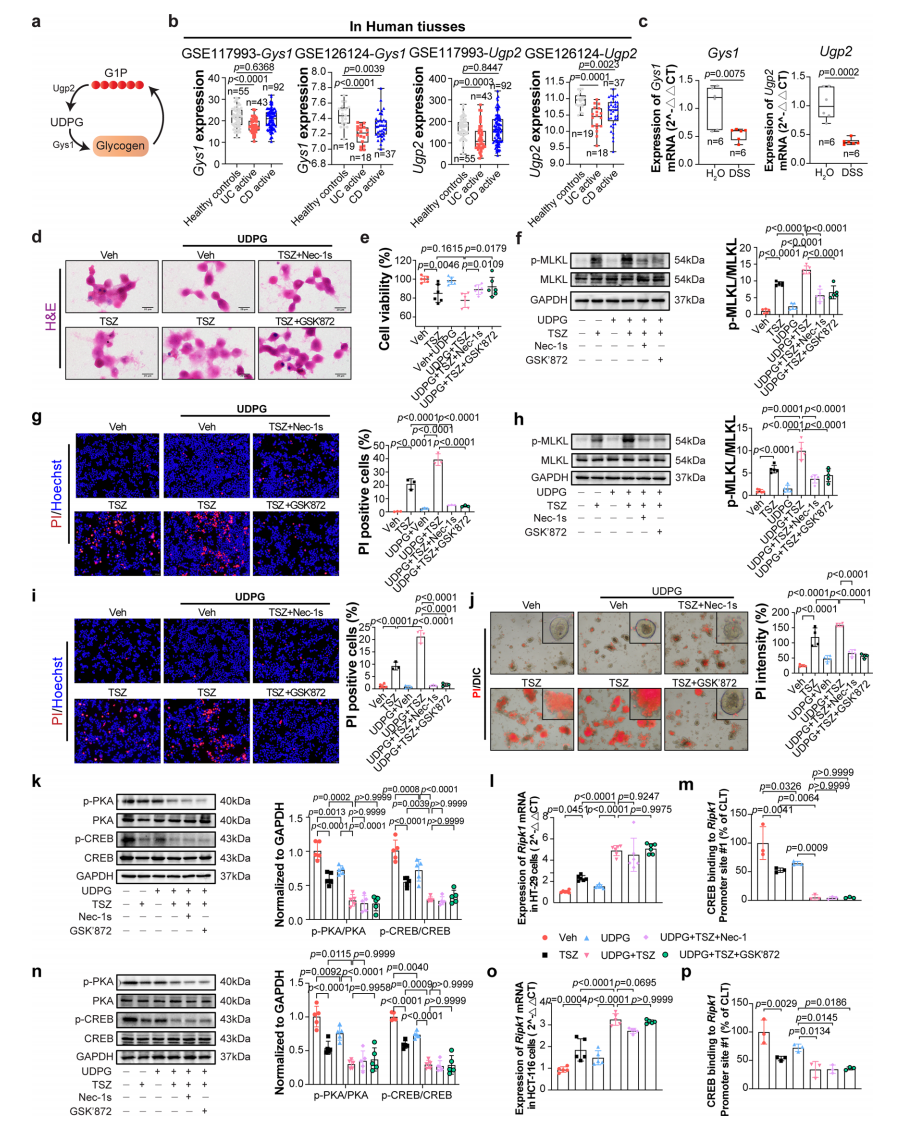
结果6:UDP-葡萄糖通过激活P2Y14R促进IECs坏死
根据GEO数据集的分析,UC中P2Y14R信号级联的活性可能不是由于细胞内 UDPG 的积累。IBD患者肠黏膜中Ugp2和Gys1的表达量减少,在DSS患者的IECs中也观察到了这些变化。
为了验证这一假设,通过实验发现UDP葡萄糖的积累可能部分参与了P2Y14R调控IBD中IEC坏死的激活。通过实验发现,服用UDPG会加重DSS诱导的体重下降、腹泻和直肠炎。UDPG-P2Y14R轴通过调节IECs的坏死参与了DSS诱导的炎症调控。

结果7:发现具有预期效力和结合亲和力的P2Y14R拮抗剂
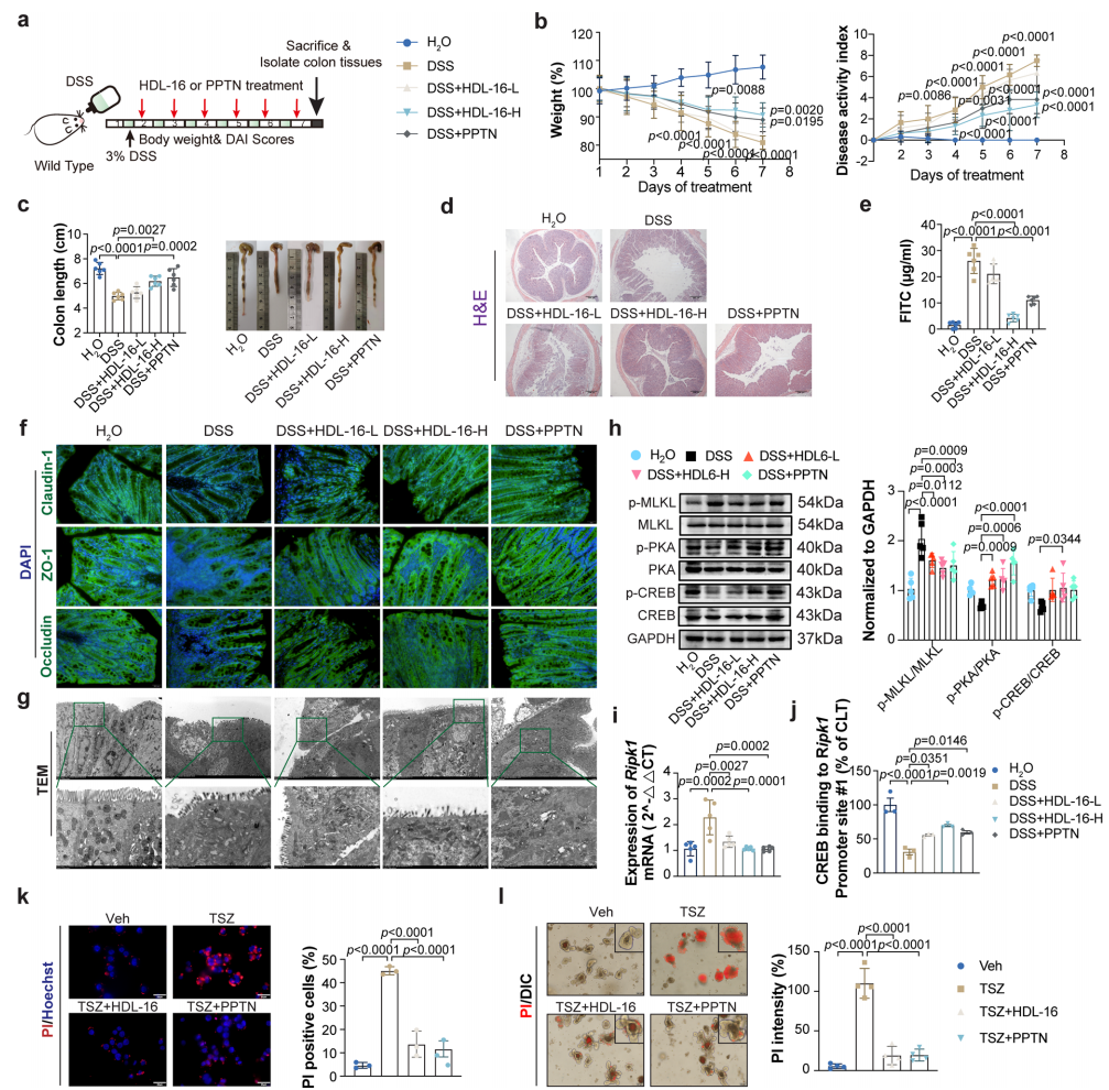
为了寻找一种具有良好拮抗活性和结合亲和力的P2Y14R拮抗剂,以进一步验证P2Y14R在IECs坏死和IBD中的作用,通过结合位点的细化、虚拟筛选、化学优化和体外实验,通过直接结合P2Y14R位点,开发出了强效的P2Y14R拮抗剂HDL-16。

结果8:药理抑制 P2Y14R 可改善 DSS 诱发的结肠炎
通过HDL-16拮抗剂处理DSS诱导的肠炎模型,结果显示每日使用HDL-16或PPTN治疗可显著抑制小鼠结肠炎症状,并维持小鼠肠道屏障的完整性。
总之,P2Y14R拮抗剂可通过抑制IEC坏死和保护黏膜屏障功能来改善DSS诱导的结肠炎。

研究结论


MP肠道疾病模型相关产品信息

参考文献:
[1] Adolph, T. E. et al. The metabolic nature of inflammatory bowel diseases. Nat. Rev. Gastroenterol. Hepatol. 19, 753–767 (2022).
[2] Sudhakar, P. et al. Holistic healthcare in inflammatory bowel disease: time for patient-centric approaches? Gut 28, gutjnl-2022–328221 (2022).
[3] Solitano, V. et al. Comparative risk of serious infections with biologic agents and oral small molecules in inflammatory bowel diseases: a systematic review and meta-analysis. Clin. Gastroenterol.Hepatol. 6, S1542–S3565 (2022).