13 年
手机商铺
公司新闻/正文
196 人阅读发布时间:2025-08-12 16:23

细胞培养在生物医药研究中已成为一种常规的研究工具。培养过程中,不同的微生物 (细菌、真菌、酵母或病毒) 能够污染细胞培养物,软壁菌门 (Mollicutes) 或支原体 (Mycoplasma) 是细胞污染的重要来源。
其中,支原体具有对抗菌药物高度耐药、代谢慢、缺乏刚性细胞壁、体积小 (0.3 ~ 0.8 µm)、柔韧性强等特点,其能通过常用的过滤器。由于支原体自身生物合成能力有限,对培养的细胞具有很强的依赖性,导致细胞的代谢和功能、细胞生长速率异常、活力下降、易脱壁等。
因此,如何及早发现支原体污染并及时有效的应对支原体污染,是生物学研究中至关重要的一环,所谓“早发现,早处理”。

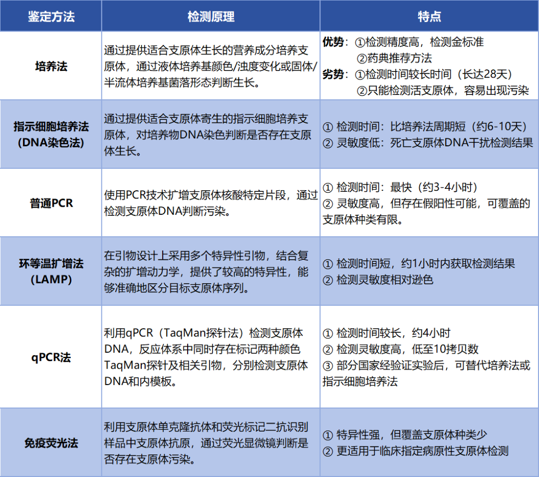
当前,培养法和指示细胞培养法是被各国药典普遍认可的、用于生物制药的质控的支原体检测方法,培养法所使用的培养基并不能适用所有的支原体生长,并且检测时间过长,存在一定的局限性。因此,为了解决客户对于支原体检测的新需求“检测时间短、操作过程简单检测灵敏度高”,MP Bio也陆续推出了多款支原体检测试剂盒,用于检测支原体污染。
无需特殊仪器:仅需搭配一台干式恒温金属浴即可直接检测;
检测快速且全面:45分钟之内检出支原体;
灵敏度高:每次反应只需10个16SrRNA拷贝或10fg支原体基因组DNA;
简单易用:创新的比色检测系统一变色现象显著。

B 可视化支原体快速检测试剂盒 (可视化支原体快速检测试剂盒价格_品牌:MP Biomedicals-丁香通)
方法:LAMP+侧向层析测定;
时间:50 min;
判定:试纸显示出2条量,即为阳性;
灵敏度&特异性:非常高。

C 可视化支原体PCR检测试剂盒 (可视化支原体PCR检测试剂盒价格_品牌:MP Biomedicals-丁香通)
原理:聚合酶链式反应(PCR)
时间:3小时内
判定:琼脂糖凝胶电泳
灵敏度&特异性:非常高

>>相关产品清单<<
