13 年
手机商铺
公司新闻/正文
6532 人阅读发布时间:2025-08-18 14:18
文章原名:hTAS2R38 polymorphisms modulate oral microbiota and influence the prevalence and treatment outcome of halitosis
译名:hTAS2R38 基因多态性调控口腔微生物群影响口臭发生及治疗效果的新发现
期刊:Microbiome
发表时间:2025年3月
影响因子:13.8
DOl:10.1186/s40168-025-02087-w
通讯作者:徐欣、赵蕾
主要单位:四川大学华西口腔医院
Ø 背景
口臭是一种在全球范围内普遍存在且给患者生活质量带来严重负面影响的口腔问题。研究发现,全球范围内口臭的综合患病率为31.8%,且呈上升趋势。从发病机制来看,其主要源于口腔内挥发性硫化物过量产生,涉及口腔微生物群的代谢活动。近年研究关注到遗传因素的作用,hTAS2R38多态性可能通过多种途径影响口臭,但其具体机制有待深入探究。
Ø 摘要
本研究旨在探究 hTAS2R38 (编码苦味受体的基因)的多态性与口臭患病率及治疗结果之间的关系,重点聚焦于口腔微生物群在其中的作用。该基因存在PAV和AVI两种主要单核苷酸多态性,根据组合不同可形成三种基因型:超级味觉者(PAV/PAV)、普通味觉者(PAV/AVI)和迟钝味觉者(AVI/AVI)。通过横断面研究(689 名参与者)发现,AVI/AVI 基因型个体口臭患病率显著高于非AVI/AVI 基因型,其唾液中普雷沃菌属(Prevotella)富集。前瞻性队列研究(60 例口臭患者,随访 6 个月)显示,AVI/AVI 基因型患者治疗后口臭持续率更高,唾液中 Tannerella、Filifactor 和 Mycoplasma 等致病菌持续存在。体外实验表明,AVI/AVI 基因型牙龈成纤维细胞对牙周致病菌的生长及挥发性硫化物(VSCs)产生的抑制能力较弱。研究证实 hTAS2R38 多态性通过调控口腔微生物群影响口臭发生与治疗效果,为口臭精准管理提供了基因 - 微生物互作的新机制。

hTAS2R38多态性对口臭患病率及治疗结果的影响
Ø 实验流程

Ø 结果速递

横断面研究中口臭和健康组的临床特征和基因型分布(n=689)

横断面研究中AVI/AVI组和非AVI/AVI组的口腔微生物群组成

干预前后不同基因型个体的 Halimeter 评分

前瞻性研究中口臭患者的年龄、基因型分布和治疗结果(n=60)

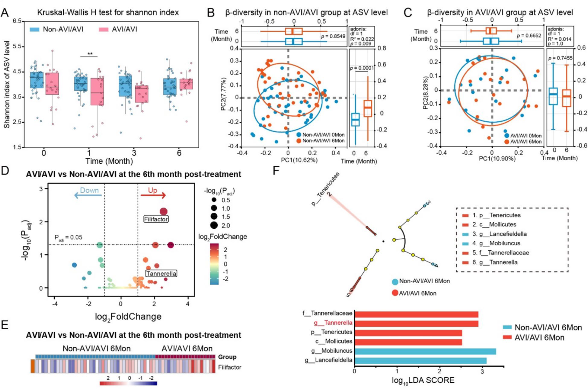
6个月随访期间不同基因型口臭患者的口腔微生物群

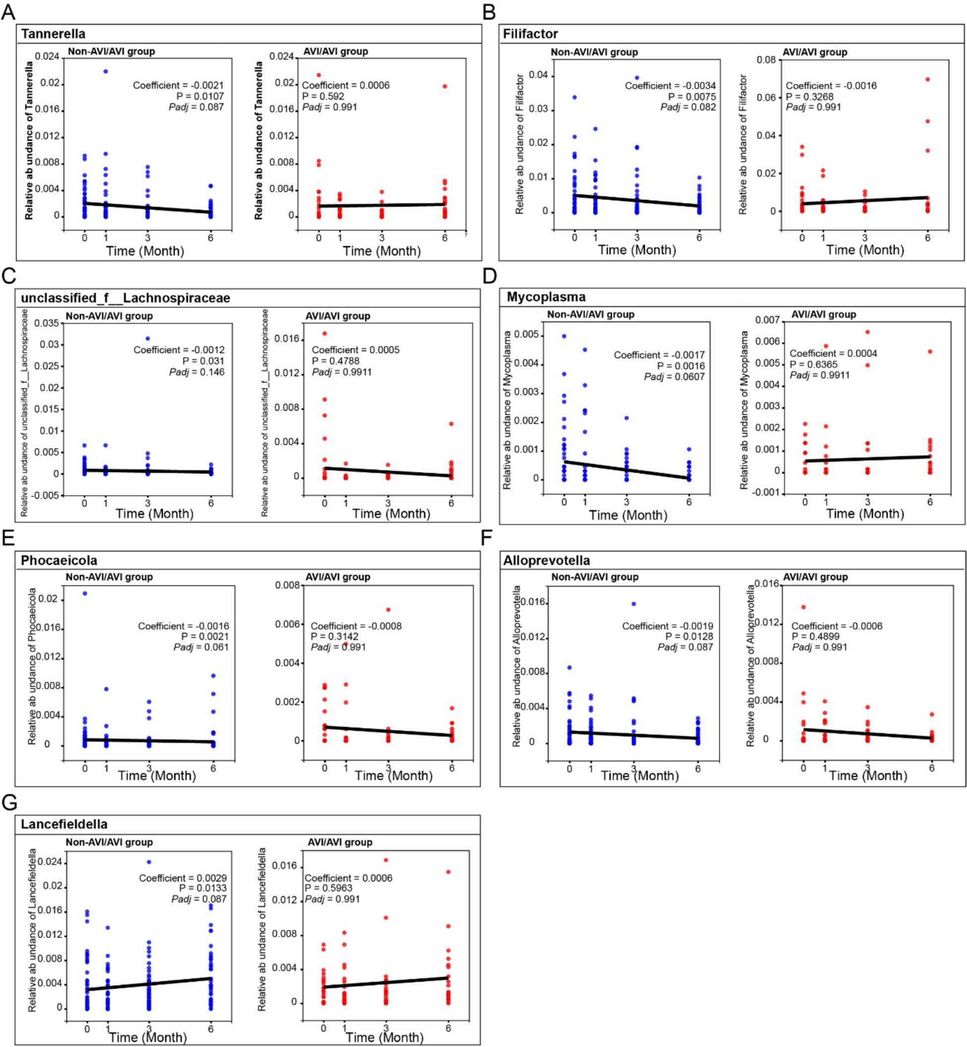
不同hTAS2R38基因型患者口臭治疗后特定菌属的时间变化

6种具有不同hTAS2R38基因型的hGFs对代表性口腔厌氧菌的生长和VSCs产生表现出不同的抑制作用
Ø 研究结论
hTAS2R38 基因多态性通过调节口腔微生物群,在口臭的发生和治疗结果中起着重要作用。AVI/AVI 基因型个体口臭患病率高且治疗效果差,可能与口腔微生物群中 Prevotella、Tannerella、Filifactor 和 Mycoplasma 等微生物的异常有关。本研究为口臭的个性化治疗和预防提供了新的理论依据,未来有望通过基因检测和微生物群干预等手段,实现口臭的精准管理。
MP相关产品推荐
MP推出多款核酸提取试剂盒,精准捕获口腔微生物、高效释放核酸,针对唾液与黏膜等复杂样本采用高效裂解技术,提取的核酸高纯度、低抑制剂,可全兼容 PCR/NGS 等下游应用并保障结果稳定可靠,无论是口腔微生态研究还是病原体检测均适用,即刻开启精准检测新篇章。
| 产品名称 | 货号 | 规格 |
| MagBeads 土壤基因组DNA提取试剂盒(磁珠法) | 116561050 | 50 PREPS |
| SPINeasy™ 唾液基因组DNA提取试剂盒 | 116551050 | 50 PREPS |
| SPINeasy™ 微生物基因组DNA提取试剂盒 | 116553050 | 50 PREPS |
| MagBeads 微生物基因组DNA提取试剂盒(磁珠法) | 116583050 | 50 PREPS |
| SPINeasy™ 微生物DNA提取试剂盒(去除宿主DNA) | 116545050 | 50 PREPS |
| MagBeads病原体DNA/RNA提取试剂盒(磁珠法) | 116589050 | 50 PREPS |
| 支原体去除喷雾剂 | 93050853 | 450 mL |