13 年
手机商铺
公司新闻/正文
390 人阅读发布时间:2026-03-06 11:04

文章原名:Single-Droplet Dual-Target Quantification of circRNA Biomarkers for Colorectal Cancer Screening
译名:单液滴双靶标定量检测 circRNA 生物标志物用于结直肠癌筛查
期刊:Advanced Science
影响因子:14.1
DOl:10.1002/advs.202506159
通讯作者:Min Li, Hua Wang, Li Cao, Zhenghua An
主要单位:上海交通大学医学院附属仁济医院、复旦大学、复旦大学附属上海市第五人民医院
使用的MP产品:SPINeasy™ 组织总RNA提取试剂盒,含裂解介质(SKU:116543050)和FastPrep样品制备仪
Ø 研究背景
结直肠癌(CRC)是全球发病率第三、死亡率第二的恶性肿瘤。虽然结肠镜是筛查金标准,但其侵入性和复杂性,导致患者依从性低,限制了人群普筛效果。现有粪便或血液学筛查手段,如 CEA、CA199、FIT、mtsDNA 等,对早期无症状患者的灵敏度和特异性不足,易造成漏诊,导致部分患者确诊时已处于晚期。环状RNA(circRNA)因其稳定性高、组织特异性强,成为理想的新型液体活检标志物。该研究旨在开发一种可同时定量检测两种circRNA的多重检测平台,以提升CRC筛查的准确性。
Ø 摘要
该研究首次筛选并验证了两种血浆circRNA标志物——circCK1γ3和circWDR37,并发现二者联合检测可显著提高CRC筛查的灵敏度。利用LwaCas13a和PsmCas13b两种Cas蛋白对不同序列的切割偏好性,研究团队构建了Casµchip微流控芯片,实现了对两种circRNA的同时检测,可在70分钟内完成检测,灵敏度达100拷贝/反应,且与qPCR结果高度相关。在60例临床样本中,该方法可有效区分CRC患者与健康人群,为结直肠癌早期筛查提供了全新方案。Casμchip是CRISPR诊断与微流控技术的深度融合,为分子诊断打造了快速、精准、便捷的新范式。

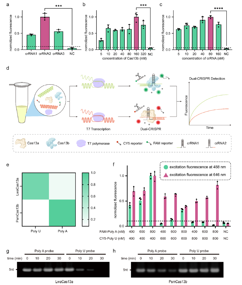
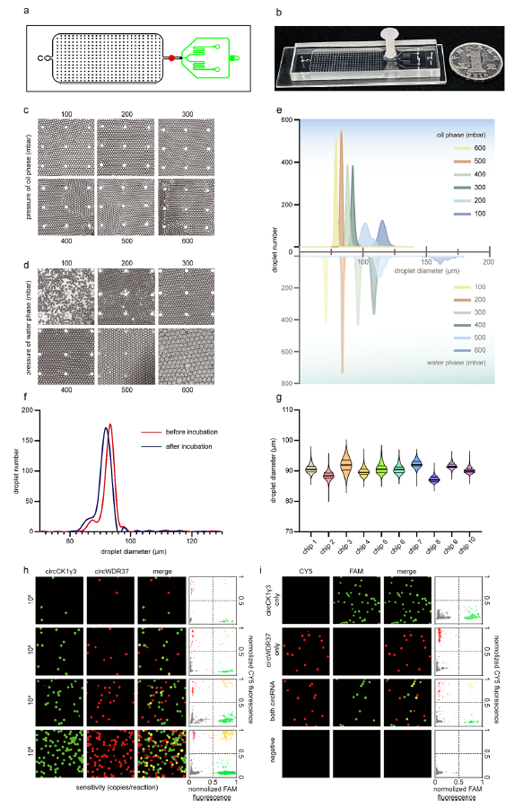
Fig1. circRNAs作为CRC生物标志物检测的Casμchip平台示意图
Ø 实验流程

Ø 结果速递

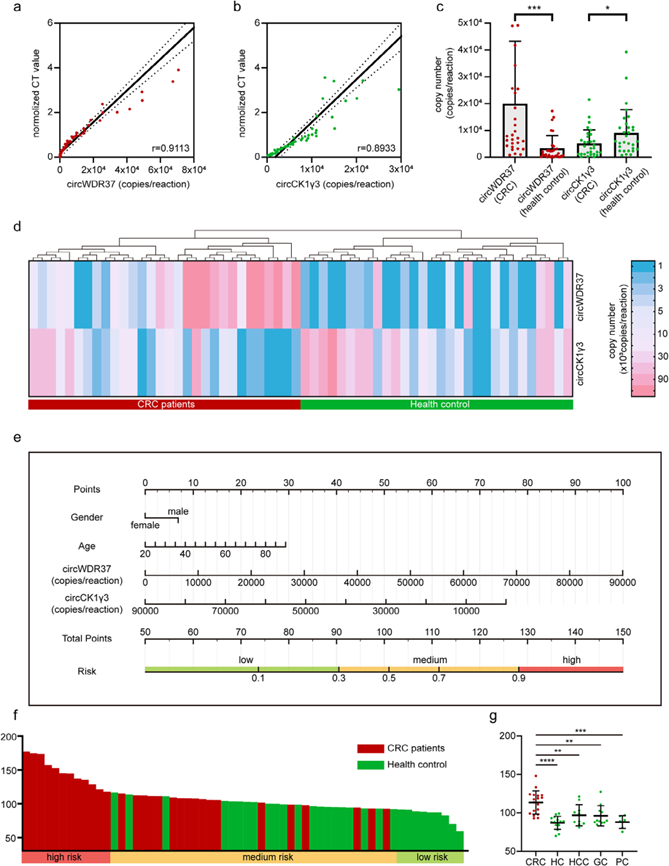
Fig2. circCK1γ3 与circWDR37和CRC相关

Fig3. 双靶标多重RPA扩增体系开发

Fig4. 基于CRISPR的多重检测方法的优化

Fig5. 基于CRISPR的多重检测方法的检测性能

Fig6. Casμchip芯片的优化及检测性能

Fig7. Casμchip芯片用于CRC临床样本筛查的有效性
Ø 研究结论
本研究首次将circRNA双靶标检测与CRISPR-微流控技术结合,构建了Casμchip平台,具备以下优势:
l 双靶标联合检测:circCK1γ3 + circWDR37联合诊断AUC达0.808,优于单一标志物及传统肿瘤标志物CEA/CA199
l 快速精准:70分钟内完成检测,灵敏度高,重复性好
l 一体化芯片设计:集成液滴生成与检测,避免污染,操作简便
l 临床适用性强:在60例样本中成功区分CRC与其他癌症及健康对照
本研究为circRNA在肿瘤早筛中的应用提供了新思路,也为CRISPR诊断与微流控技术的深度融合奠定了技术基础。
MP相关产品推荐
MP拥有多年核酸提取相关产品研发经验,为多种样本的核酸提取、样品快速制备环节提供了稳定、高效的技术支撑,其优异的性能已在高质量科研场景中得到验证。多款试剂盒产品开放试用,欢迎亲身体验 MP产品的便捷性与可靠性。
开学特惠:开学季|MP春季特惠,全场满减,速戳→-公司新闻-MP Biomedicals
|
货号 |
产品名称 |
规格 |